Files
K12Study/docs/系统.md
2026-04-16 11:30:30 +08:00

18 KiB
Raw Permalink Blame History

# 产品名称优知源·AI错题费曼复习系统 版本号V1.1
文档状态:初稿
最后更新日期2026-03-24 ## 1. 项目概述 ### 1.1 项目背景 旨在利用AI技术解决批改作业时间占用率问题缩短作业批改时长和学生使用费曼学习点评时长同一班级学生作业和点评可同时批改比如之前一个学生5分钟40学生老师需要占用200分钟批批改作业费曼评分10分钟10学生需占用老师100分钟系统上线后可实现AI自动批改和点评批改+费曼评分时间可忽略不计,还可以帮助老师统计学生作业完成率,正确率,可以帮助老师用同样的时间管理更多学生 ### 1.2 核心价值 + 学生错题自动成册费曼讲解结合AI分析提升知识吸收缩短作业批改等待时长。 + 教师:快速了解班级学情,智能发布作业,基于真实错题数据的堂前精准测验,减少批改作业和费曼点评占用工作时长。

2. 用户角色与功能

角色 终端 核心功能
学生 微信小程序 1. 班级作业(包含查看作业,下载作业、上传作业图片等功能)
2. AI批改包含学科作业校验防止学生乱传、作业题目批改、优知源题库识别
3. AI错题本复习包含错题与作业匹配、历史错题记录
4. 艾宾浩斯遗忘曲线和莱特纳盒子算法推送错题
5. AI费曼讲解评分包含费曼模板、图片音频识别、评分体系
教师 Web管理后台 1. AI班级看板
2. AI学情跟踪
3. AI深度学情分析
4. AI作业计划日历管理
5. AI温故知新

3. 业务流程图 (逻辑描述)

3.1 学生端核心流程

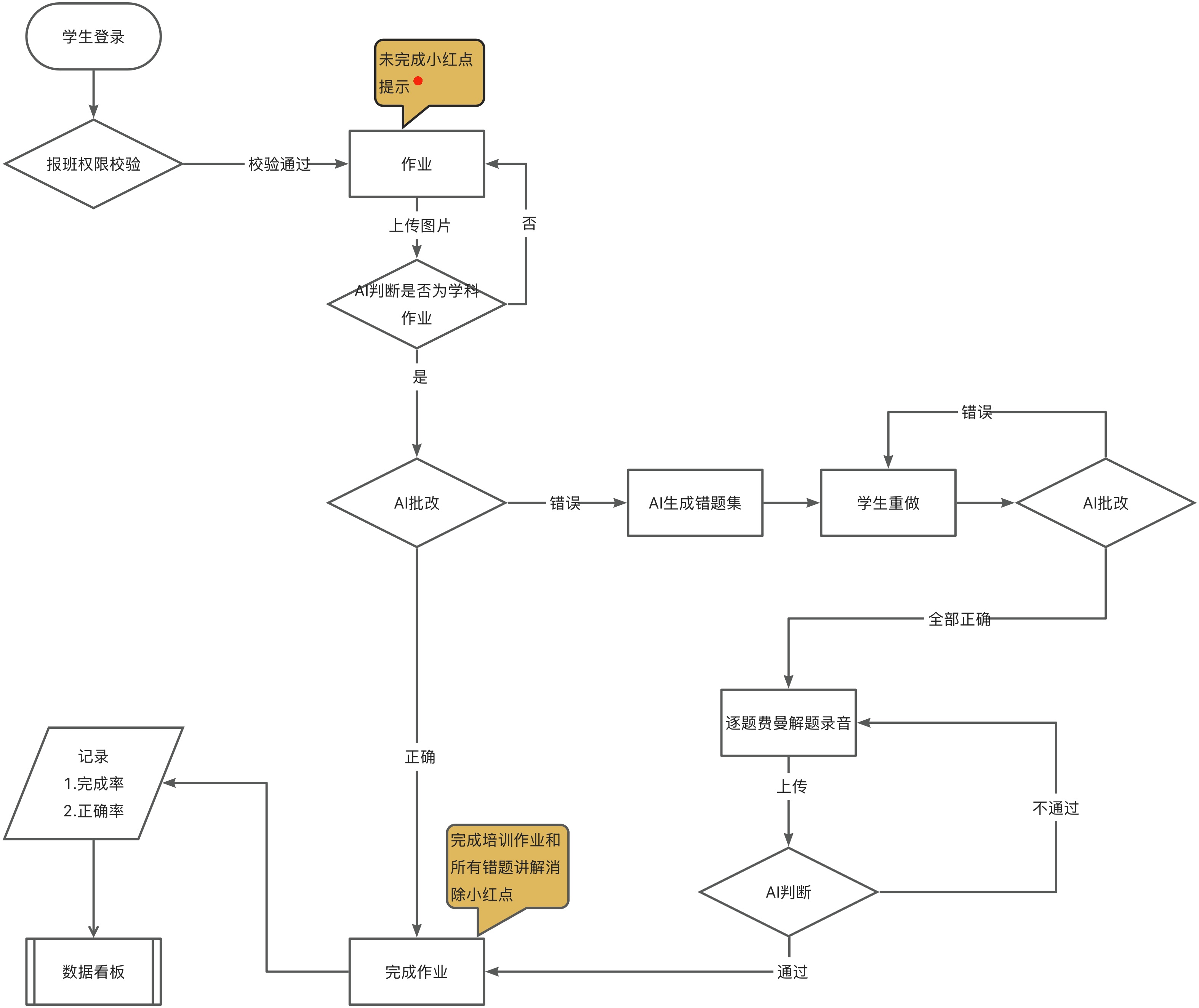
画板

  1. 登录:手机号一键登录/验证码登录 -> 识别身份。
  2. 学生作业页面:展示已报学科班级列表 + 小红点(待办计数,作业/错题)。
  3. 班级页
    • 学科作业:下载当日作业 -> 上传 ->AI判断是否为已报学科作业-> AI批改 -> 生成错题本并标记错题待办 -> 学生针对错题进行重做 -> 上传 -> AI二次批改。
    • 温故知新:班级页独立入口,根据艾宾浩斯遗忘曲线和莱特纳盒子算法推送历史错题复习任务。
    • 返回逻辑:若有未完成待办(当日作业/错题),返回首页时保留小红点提示。
    • 判断逻辑:若仍有错误:循环“重做”步骤,直到该题正确。
      本次作业所有错题均重做正确 -> 触发费曼讲解环节(必须全部做对才能开始讲)。
  4. 错题复习(费曼模式)
    • 进入错题 -> 展示费曼模版 -> 语音录入。
    • AI评分
      • < 85%:提示错误原因,需要重录,错题待办(按钮:重新录入 / 先做下一题)
        如选择先做下一题,则将本题置于错题本最后一题,重新推送。
      • ≥85%:正向鼓励,提示如何更优秀 -> 自动进入下一题。
    • 循环结束:所有错题待办完成 -> 弹出鼓励语 -> 返回首页 -> 消除该学科小红点

3.2 教师端核心流程

画板

  1. 登录手机号登录Web端。
  2. 首页:展示分配班级/学科。
  3. 班级详情页
    • 仪表盘:昨日/今日完成率、正确率。
    • 深度学情分析:点击数据 -> 全班列表 -> 点击学生 -> 查看具体作业(图片+费曼语音)。
  4. 训练计划(日历)
    • 颜色标识:绿(已预设)。
    • 操作新建默认未来一周支持文档AI识别填充、查看、修改删除
  5. 温故计划
    • 默认展示T+1日期的学生筛选结果
    • 操作:对学生维度温故知新推送错题查看、修改(删除)。

4. 详细功能需求说明

4.1 学生小程序端

4.1.1 登录与首页

  • 功能描述
    • 支持手机号获取验证码登录,自动关联后台用户信息。
    • 首页布局:卡片式展示“已报名学科班级”。
    • 消息提示:每个班级卡片右上角显示红色圆点及数字,代表“待处理作业数”或“待复习错题数”。
  • 交互逻辑
    • 若用户有未完成的“待办作业或待办错题”并点击返回上一页,系统需拦截或标记,确保小红点不消失,直到任务状态变更。

4.1.2 班级作业模块

  • 待办作业列表
    • 列表一:展示老师布置的作业标题、截止日期。
    • 列表二:温故知新系统根据艾宾浩斯遗忘曲线和莱特纳盒子算法,自动展示需要复习的历史错题并展示需要复习题数小红点。
    • 开始作业
      • 下载作业:点击按钮下载老师上传/温故知新的作业文件(图片/PDF/word
      • 上传作业调用摄像头拍照支持多图上传支持上传worePDF
        拍照支持重拍图片和文件支持添加和删除提交后触发AI批改。
      • 如从已上传作业且批改完成,则进入批改结果页面。

4.1.3 AI批改与错题本

  • 后端逻辑
    • 接收图片 -> 大模型识别->本次作业校验->MCP优知源题库 -> 题目匹配->解题步骤分析 -> 判定对错。
    • 模型优化通过意图识别优化、skill沉淀、MCP分层等手段持续优化模型识别准确性和性能
      上传作业先校验是否为优智源发布作业,如非学生当日学科作业阻塞流程,提醒:“该作业并非学生在优知所学习学科作业,请核对后重新上传。”
      若答案为空,则判断为错误。
    • 若错误,自动存入“错题本”,标记知识点,标记待办,并统计所有错题待办数。
    • 莱特盒子标记逻辑:
      预设box1、box2、box3、box4、box5
      新增错题记录错题时间进入box1
      复习时正确则题目盒子+1比如box1->box2
      复习时错误则题目盒子重置为box1
      复习时如题目在box5且回答正确则从错题本移除
    • 异常场景:处理中时,中途断网、中断操作(退出小程序,来点/短信),默认为未上传成功
  • 前端展示
    • 批改结果页:显示原题、学生作答、正确答案、错因分析
    • 按钮:“开始重做”“返回”:
      [开始重做],点击后进入重做页,支持再次拍照上传解答过程。
      [返回],返回待办作业列表,当前学科待办继续展示,待办数读取后端存值。
  • 二次批改
    • AI对比原题与新上传的答案。
    • 前端展示:批改结果页:显示原题、学生作答、正确答案、错因分析
      若正确:标记该题为“已订正”。
    • 若全部正确,页面提示:“已全部答对,我们开始复习吧!”并触发费曼解锁
  • 费曼解锁条件
    • 只有当本次作业下所有错题状态均为“已订正”时,页面底部[开始复习]按钮才变为可点击状态(高亮)[开始重做]同时置灰。
      若有点错未订正,点击按钮提示:“请先完成所有错题的订正”。
    • [开始复习],进入费曼讲解
      [返回],返回待办作业列表,当前学科待办继续展示,待办数读取后端存值。

4.1.4 费曼讲解核心模块(重点)

  • 页面布局
    • 顶部:当前错题题目简述。
    • 中部:费曼五步法填空模版(支持语音转文字实时上屏,也支持纯语音提交):
      1. 我要讲的概念是:__________
      2. 它最核心的作用是:__________(一句话说清价值)
      3. 举个学习中的例子:__________(用熟悉题目类比)
      4. 常见的误解是:__________(指出易错点)
      5. 我可以这样简化它:__________(用口诀/比喻总结)
    • 底部:大尺寸“按住说话”按钮;小喇叭“试听”按钮,“提交评分”按钮。
  • AI评分逻辑
    • 输入:学生语音 + 原题知识点。
      • 知识点讲清 (30%):是否准确描述了题目涉及的核心概念。
      • 原理说明 (30%):能否一句话概括该知识点的作用。
      • 逻辑思路 (30%):举例是否恰当,是否能用旧知解释新知。
      • 语言表达 (10%):回答语言是否清晰,语速是否流畅。
      • 总分计算加权求和映射到0-100分。
    • 处理:分析讲解的逻辑性、准确性、通俗性。
    • 异常场景:处理中时,中途断网、中断操作(退出小程序,来点/短信),默认为未上传成功,需重新录入
    • 输出与分支
      • 评分 < 85%
        • 提示:“亲爱的伙伴讲解不够清晰,未抓住核心,请重试。”
          AI总结根据评分标准显示对应维度的得分。
        • 按钮组:[重新录入] (高亮), [先做下一题] (次要)。
        • 注:选择“先做下一题”则该题状态标记为“待重讲”,小红点不消除。
      • 评分 ≥ 85%
        • 动效:撒花/勋章动画,文案:“太棒了!你已经掌握了!”
        • 动作:自动跳转至下一道错题。
  • 结算页
    • 条件:当前学科下所有“待复习”错题状态均为“通过”。
    • 展示:全屏鼓励语海报。
    • 操作:[返回主页] -> 触发该学科作业或温故知新的小红点消除逻辑。

4.1.5 温故知新复习模式

  • 推送逻辑
    • 后台根据每道错题的“最后掌握时间”和“错误次数”计算下次复习日期。
    • 莱特纳盒子机制
      • 盒子1T+1日新错题或常错题。
      • 盒子23天后掌握度一般的题。
      • 盒子37天后、盒子416天后、盒子535天后掌握度高的题。
    • 艾宾浩斯节点强制在遗忘临界点如第1、3、7、16、35天推送。
  • 复习流程
    • 学生点击“温故知新”待办 →→ 上传作业 →→ AI批改 →→ 正确/错误 →→ 系统更新该题的“盒子等级”和“下次复习时间”。

4.2 教师Web端

4.2.1 登录与概览

  • 登录:手机号 + 验证码/密码。
  • 主页:网格布局展示所带班级及对应学科。

4.2.2 班级数据仪表盘

  • 核心指标卡
    • 筛选条件,默认当天,日历可选择对应日期
      作业情况:完成率 % | 正确率 %
      (根据条件展示效果,完成率完成率=筛选日期区间内提交作业的学生人数/筛选日期区间内应提交作业的学生总人数×100%,正确率= 筛选日期区间内作业批改正确的总题数/筛选日期区间内作业批改的总题数×100%
  • 详细内容
    • 表格数据:学生名称,取学生名称;完成度,筛选当天提交作业题数/筛选当天应提交题数100%;第一次提交正确率,筛选当天第一次提交正确题数/筛选当天题数100%;费曼学习平均评分,筛选当天费曼评分之和/次数;最后一次提交时间,筛选当天最后一次提交时间。
    • **查看详情:**左侧展示作业原图/答题图,右侧/下方播放“费曼讲解”录音波形及转写文本。
    • 导航:每层页面均有明确的 [返回] 按钮。
  • 深度学情仪表盘(新增核心模块)
    • 模块一:错题类型与概率分布(可按日,周,月时间筛选)
      • 图表:柱状图展示错题类型(计算错误、概念混淆、审题不清、逻辑漏洞)。
      • 数据:各类型占比及出现概率。
      • 目的:帮助老师判断是全班共性问题还是个别习惯问题。
        如计算错误 -< 题目列表 -< 学生列表-< 查看-< 具体单体分析报告
    • 模块二:知识点错题率(可按日,周,月时间筛选)
      • 图标:柱状图按知识点罗列,显示错误概率大的前五个知识点。
      • 交互:点击某知识点,打开新页面查看具体是哪些题目错了。
      • 目的:帮助老师抓住高错误知识点
        如知识点1 -< 题目列表 -< 学生列表-< 查看-< 具体单体分析报告
    • 模块三:错题高频学生排名(可日,周,月按时间筛选)
      • 列表:错题总数最多学生排名
        展示默认展示10个学生可翻页
      • 目的:快速定位需要重点辅导的“困难户”。
        如学生张三-< 题目列表 -< 查看-< 具体单体分析报告
    • 从上述模块一二图表点跳转学生列表 + 展示题目原图。 + 展示全班学生列表。 - 对错,费曼评分,根据费曼评分最低倒序排列。
    • 位置简易仪表盘上方按钮独立Tab页**[深度学情分析]**。

4.2.3 训练计划(日历视图)

  • 界面元素
    • 日历组件
      • 🟢 绿色:已预设作业且已完成批改。
    • 作业日志列表:位于日历下方,按创建时间倒序排列。
  • 操作功能
    • 新建计划
      • 默认时间范围当前日期下周一周7天。
      • 表单:每一天为一行,支持上传文档。
      • AI辅助上传文档后点击“AI识别”自动提取题目填入作业内容区域。
        文档上传提取准确率为100%,行预览按钮,可预览转换后数据
      • 校验:保存时检查天数 ≥ 1。
    • 修改
      • 点击某日期的“修改”按钮,可修改该日期后一天的作业内容和截止日期等内容(防止误改已发布当天的紧急数据)。
      • 按钮【确认】点击保存修改内容
    • 返回:各层级均有返回按钮,返回不做保存逻辑。

4.2.4 温故计划

  • 界面元素
    • 筛选组件默认筛选T+1日期。
    • 学生列表:位于日历下方,按入学录入系统时间排列。
  • 操作功能
    • 修改
      • 点击某学生的“修改”按钮,进入修改作业页面,可更换推送内容,整体修改。
      • 按钮【确认】点击保存修改内容
      • 替换掉的错题盒子等级继续保留
    • 返回:各层级均有返回按钮,返回不做保存逻辑。

5.原型图链接

5.1 小程序原型图链接

https://modao.cc/proto/BEv3KNantcaveaK0xcJ28A/sharing?view_mode=read_only&screen=rbpVEb8VfOdcd8i85 #小程序-分享

5.2wep原型图链接

https://modao.cc/proto/aDopc1kVtcaxlzyaS8cXEN/sharing?view_mode=read_only&screen=rbpVEbJqRCrED8gVy #训练计划-分享

6. 待讨论项

  1. 老师设置作业的形式需要讨论

    1. 逐题录入上传word上传图片作业量级如何 录入形式影响C端批改作业、生成错题集的准确度
      3/23会议讨论word和PDF格式文件
    2. 是否要录入标准答案,什么形式需要讨论
      3/23会议讨论word和PDF格式文件作业内包含标准答案
  2. 学生端UI风格待确定优知源哪位老师来设计确定后九维用AI生成设计稿
    3/23会议讨论优智源有专业设计3/24进入项目组

  3. 费曼学习法学生上传 的是图片?语言?视频? 是一批题目的讲解还是一个题目? 视频费曼学习法业界还没有这样的产品比较费token准确度也不高探索难度极大需要持续优化
    3/23会议讨论可以是语音如果是视频更好可以技术探索一下

  4. 教师端作业相关的功能与静哥现在做的功能是什么关系?静哥是基础数据,需要给我们开放学生、班级、课程、作业等基础数据,我们做应用层开发
    3/23会议讨论无太大影响除了班级学科信息有关联其他暂不用处理

  5. 现在服务器数据库资源放在腾讯云上的大模型等AI产品都用阿里云千问的后续其他资源譬如文件服务器OSS、redis等资源用腾讯的还是阿里的需要维护2个平台需要大家决策

  6. 重做的审批机制是不是和批改完全一致,是不是需要更侧重一些对比数据——比如字体,格式,步骤,防止学生潦草应对

  7. 遗忘曲线模块,是否增加错题日限制——单日学生单科最大推送量,如果单日大量推送,学生能否做完,大量推送学生会不会产生厌学情绪

  8. 仪表盘一的统计数据需要预置是否满足业务,如有不足可讨论增加,

  9. 已超过截止时间,作业是否可以继续解答,如果做闭环,
    建议方案1不可作答过了12点自动更新掉不做累计老师端核心指标增加仪表提示未做作业学生人工介入处理次日线下处理并上传ai批改。
    好处,不给学生太大压力,及时跟进学情,督促学生,缺点,人工需要做的多一些
    建议方案2可作答不做完作业待办小红点累计老师端深度学情分析增加仪表统计晚于截止时间作答学生
    好处,无需人工介入,全程线上,缺点,不及时督促学生待办作业累积会有心理压力,且长期超过最晚时间作答可能影响孩子晚上睡眠,不利于好的作息习惯养成