This website requires JavaScript.
Explore
Help
Sign In
wangys
/
K12Study
Watch
1
Star
0
Fork
0
You've already forked K12Study
Code
Issues
Pull Requests
Actions
Packages
Projects
1
Releases
Wiki
Activity
Files
d5c06eca2886b3284857a9ab5400aa949b592c19
K12Study
/
docs
/
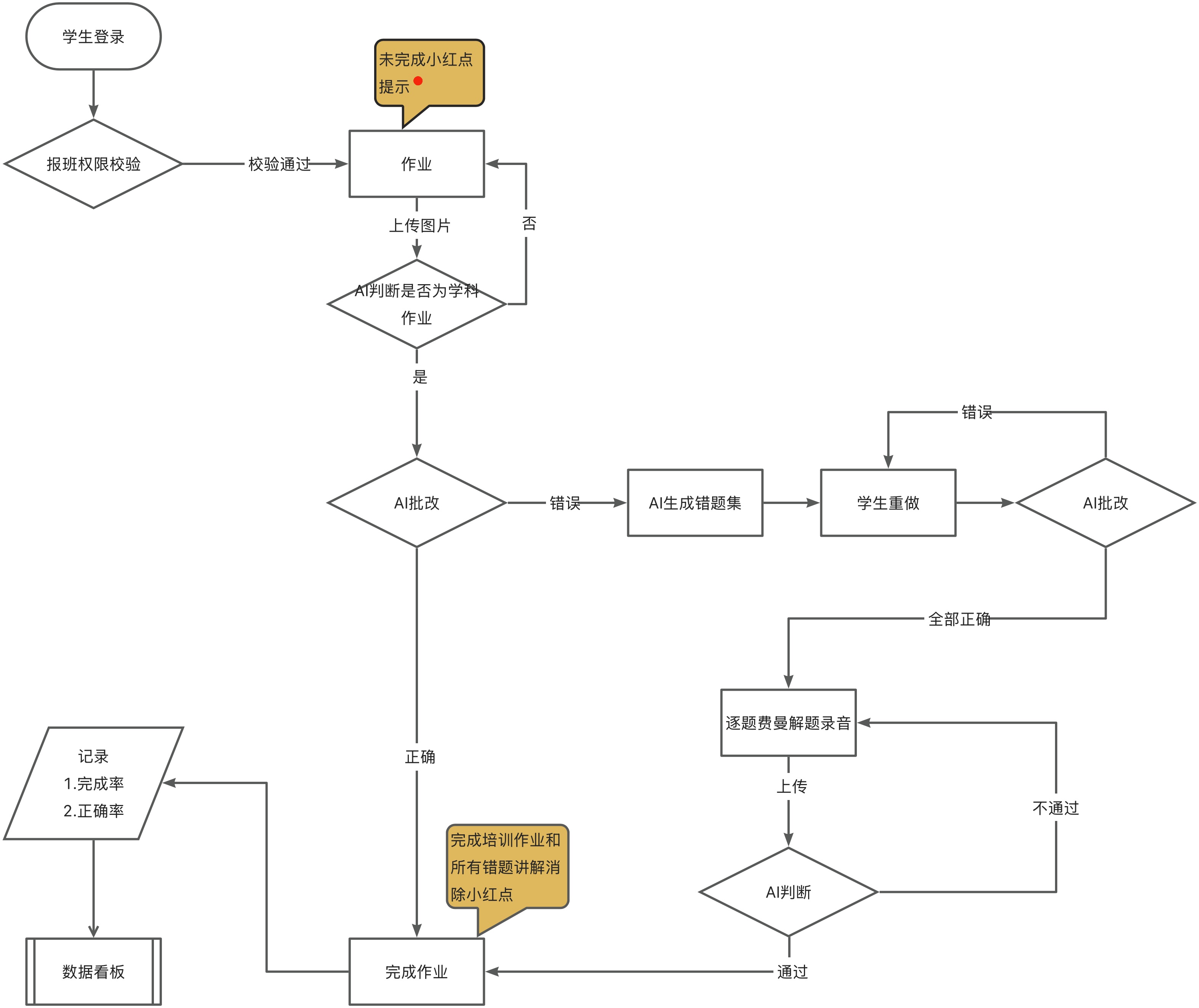
flow_student.jpeg
wangys
2f2d796e30
先更新1版记录下
2026-04-16 11:30:30 +08:00
392 KiB
3147x2646px
Raw
History